MOVIMENTO LIBERAL DIAS VELHO

O Instituto Liberal “DIAS VELHO” será uma entidade sem fins lucrativos, de inspiração liberal, sem vinculação partidária, com sede em Florianópolis. Será formado por intelectuais, empresários (as), profissionais liberais, professores (as), donas de casa, trabalhadores, com base nos ensinamentos de John Locke, o pai do liberalismo, cujos postulados principais eram e continuam sendo: direito à vida, defesa dos direitos individuais e coletivos, livre mercado, direito à propriedade e, sobretudo, a democracia.
Na esfera pública o Instituto deseja contribuir naquilo que é conhecido como “tink tank” ou seja uma fábrica de ideias. O Instituto Liberal Dias Velho recepciona os 10 postulados inseridos no Manifesto de Lançamento do Movimento.

Será, portanto, instrumento de divulgação da doutrina liberal. Neste sentido promoverá eventos, cursos e seminários coerente com os seus princípios de onde também, virão as receitas necessárias para a sua manutenção. Ademais o Instituto Liberal “DIAS VELHO” será mantido pela contribuição individual dos seus participantes, por pessoas físicas ou jurídicas, mesmo que internacionais. Sua contabilidade obedece a lei em vigor.

ÁREA DE ATUAÇÃO

O Instituto tem como foco a implantação dos postulados liberais nos 12 distritos geopolíticos da cidade podendo ampliar seu raio de ação em toda a Região Metropolitana da Grande Florianópolis e mesmo ultrapassar estas fronteiras.

CURSOS E SEMINÁRIOS

Embora o Instituto não esteja vinculado a um partido tem entre seus interesses a divulgação dos postulados do liberalismo como forma de alcançar o maior número de militantes em defesa da causa liberal. Para tanto promoverá cursos e seminários no município e região como em todo o Estado de Santa Catarina, gratuitamente, ou mediante pagamento de taxas.

CAMPANHAS DE INTERESSE SOCIAL

Serão abraçados vários programas sociais baseados no interesse da população ou mesmo ações que levem à formação de líderes para mitigar estas atividades. Neste sentido elencamos como exemplos: Campanha relacionadas ao Meio Ambiente, Campanhas relacionadas ao atendimento social – agasalhos, roupas, fraldas, remédios, sapatos, Campanhas de Cidadania Corporativa para conscientizar colaboradores, clientes e parceiros, disseminando conceitos e as práticas de cidadania, de sustentabilidade e de voluntariado

APOIAMENTOS

O Instituto recepcionará e poderá apoiar qualquer movimento de cunho político desde que afinados com os postulados liberais.

DOAÇÕES

PESSOA JURÍDICAPESSOA FISÍCA
PODE DESCONTAR ATÉ 2% do lucro operacional da empresa de acordo
com a Lei nº 9.249/1995 (Art. 13, parágrafo 2º, inciso III), IN SRF nº 87/1996
e Dec. nº 3.000/99 (Art. 365).
As pessoas físicas podem doar de duas formas:
Adquirindo Camisas do Movimento
Doadores Eventuais – qualquer valor

O Instituto esta registrado no 1 OFICIO DE REGISTRO CIVIL TITULOS E DOCUMENTOS E PESSOAS JURÍDICAS SOB REGISTRO NÚMERO 54.923, LIVRO A – 196, FOLHA 46, FLORIANOPOLIS/SC


ESTATUTO SOCIAL
DO INSTITUTO LIBERAL
DIAS VELHO

CAPITULO I – DENOMINAÇÃO, SEDE E FORO

Art. 1º O “Instituto Liberal Dias Velho” é uma associação constituída nos termos dos art. 53 a 60 do Código Civil Brasileiro, com sede e foro na cidade Florianópolis, na Rua Fernando Machado 73, 2º andar, cep 88020-130 pessoa jurídica de direito privado, CNPJ36.440.974/0001-33, sem fins lucrativos ou econômicos, por tempo indeterminado e tem como finalidade oferecer conteúdo à população sobre os postulados do liberalismo nos campos da política e da economia.

CAPITULO II – DOS OBJETIVOS

Art. 2º São objetivos do Instituto divulgar os postulados básicos do Liberalismo, consubstanciados nos direitos consagrados desde a Revolução Francesa, cujo lema “liberdade, igualdade e fraternidade” resultaram no direito à vida, aos direitos individuais e coletivos, à propriedade privada, à livre iniciativa, de onde resulta a verdadeira democracia.

Art. 3º Para alcançar os objetivos do artigo 2º o Instituto defenderá os 10 FUNDAMENTOS do MOVIMENTO núcleo formador de um Governo moderno e focado nas necessidades básicas da população, entre outras: Gestão Pública Eficiente sob a égide do artigo 37º da Constituição Federal; Direitos Sociais; Garantia Fundamentais; Sistema Eleitoral Participativo; Economia de Mercado; Sistema Tributário com base em Impostos Compulsórios; Educação e Cultura com ensino universal e gratuito à escola básica e não ao ensino Superior; Ciência e Tecnologia; Saúde; Assistência Social e Segurança com Política Nacional de Segurança Pública Integrada.

Art. 4º O Instituto poderá articular-se com outras associações, escolas e órgãos para promover cursos, seminários, eventos, palestras, entre outros, visando a informar a população e elevar os padrões da administração pública, aprimorar a qualidade dos partidos políticos e formar novos quadros na política local e regional.

CAPITULO III – PATRIMÔNIO, RECEITAS E EXTINÇÃO

Art. 5º Constituem patrimônio do Instituto os móveis, imóveis e títulos de crédito que vierem a ser adquiridos por serviços prestados ou por doação de pessoas físicas, jurídicas nacionais ou internacionais, bem como eventuais contribuições dos associados. Em caso de extinção, seu patrimônio reverterá a uma instituição congênere localizada em Santa Catarina.

Art. 6º O Instituto manterá registros contábeis de seus atos e fatos administrativos e, se houver superávit, será integralmente aplicado nos interesses dos objetivos sociais.

Art. 7º O Instituto poderá remunerar o seu quadro executivo e os demais funcionários administrativos, vedada remuneração de Conselheiros.

Art. 8º No curso do seu funcionamento ou no caso de extinção o Instituto, será observada a Lei Federal n. 9.790/1999 que dispõe sobre a qualificação de pessoas jurídicas de direito privado, sem fins lucrativos, como organizações da sociedade civil de interesse público.

CAPITULO IV – QUADRO SOCIAL

Art. 9º O quadro social da Entidade será formado por pessoas físicas ou jurídicas, nacionais ou internacionais que se interessem pela difusão do liberalismo, contribuintes eventuais ou permanentes, em número ilimitado.

Art. 10 Para fazer parte da associação, o associado deve subscrever o livro de registro de associados e a ficha cadastral, da qual constará também sua qualificação civil completa, devidamente homologado pelo presidente da entidade.

Art. 11 Os Associados não respondem subsidiariamente pelas obrigações da associação.

Art. 12 São deveres dos associados:

  • a) participar das reuniões e das atividades da associação quando convocadas;
  • b) cumprir e fazer cumprir o presente estatuto, o regimento interno e as deliberações da entidade;
  • c) acompanhar os trabalhos e zelar pelo bom nome da associação;
  • d) contribuir com a manutenção da entidade, quando assim for deliberado em assembleia geral;
  • e) agir com urbanidade, interagindo com os demais membros da entidade e da comunidade e órgãos públicos de forma respeitosa;
  • f) nos conflitos de interesse, buscar ao máximo a conciliação;
  • g) tomar a palavra em assembleias somente após permissão do presidente do evento;
  • h) dar o exemplo de cumprimento dos objetivos da entidade;
  • i) solicitar por escrito o desligamento da associação quando do seu interesse.

Parágrafo único. O membro que descumprir o presente estatuto será advertido uma vez, e em sendo reincidente, será expulso, por meio de decisão da maioria da Diretoria, após assegurada a ampla defesa e contraditório, nos termos fixado na comunicação de descumprimento estatutário.

Art. 13 São direitos dos associados:
a) participar das assembleias com direito a voz e a voto;
b) votar e ser votado para cargo da diretoria e conselhos;
c) participar de atividades programadas pela associação;
d) desligar-se a qualquer tempo da associação, mediante solicitação por escrito.

CAPITULO V – DA ADMINISTRAÇÃO

Art. 14 – São órgãos da administração da associação, que deverão observar os princípios de legalidade, impessoalidade, moralidade, publicidade e eficiência:

  • I – Assembleia Geral;
  • II – Conselho Deliberativo;
  • III – Diretoria;
  • IV – Conselho Fiscal

CAPITULO VI – DA ASSEMBLEIA GERAL

Art. 15 – A Assembleia Geral, órgão máximo da entidade, será constituída pelos associados conforme este estatuto, da qual poderá participar com direito a voto e ser votado os associados previamente inscritos e em dia com suas contribuições associativas.

Parágrafo único. – As assembleias gerais serão dirigidas pelo presidente da diretoria, sendo que o secretário será indicado pela assembleia geral, cuja deliberação ocorrerá por pelo menos 51% dos membros presentes. Na ausência do Presidente, a assembleia será dirigida pelo associado eleito para tal no evento.

Art. 16 – Compete a Assembleia Geral:

  • I – Eleger e dar posse a Diretoria;
  • II – Formular as diretrizes gerais que orientam o funcionamento da associação;
  • III – aprovar os programas gerais e o plano anual de atividades;
  • IV – Aprovar reformas estatutárias;
  • V – Aprovar o relatório anual de atividades, bem como o balanço geral, planos gerenciais e relatórios financeiros.
  • VI – Destituir administradores.

Parágrafo único. – A Diretoria e os Conselho Fiscal, exceto ao Presidente de Honra, que tem assento permanente na diretoria, serão eleitos por Assembleia Geral extraordinária, mediante registro prévio de 30 (trinta) minutos de chapas individuais (diretoria e conselho) com nominata de associados com direito a voto, competindo ao secretário da diretoria conferir e registrar as chapas.

Art. 17 – As Assembleias Gerais são ordinárias ou extraordinárias e são convocadas pelo presidente da diretoria.

  • §1° – As assembleias gerais extraordinárias poderão ser convocadas ainda por:
  • I – Conselho Fiscal;
  • II – 1/3 (um terço) mais 01 (um) dos membros da diretoria;
  • III – 1/5 (um quinto) dos associados.
  • §2° – As assembleias gerais ordinárias ocorrerão uma vez por ano, em março, ocasião em que serão apreciadas as contas do ano anterior e o planejamento anual.

Art. 18 – As Assembleias Gerais são convocadas mediante edital de convocação, observando o prazo de 07 (sete) dias de antecedência, afixados em lugares públicos da comunidade ou por meio eletrônico, como correio eletrônico e mensagem de texto por meio de telefone que constar do livro de inscrição.

Art. 19 – Do edital convocatório, deverá constar data, hora e local da realização, ordem do dia a ser apreciada e outras observações julgadas convenientes pela presidência.

Art. 20 – As Assembleias Gerais funcionarão em primeira convocação com a presença mínima de 50% (cinquenta por cento) de seus associados mais 01 (um), e em segunda convocação, decorridos 30 (trinta) minutos, com qualquer número de associados presentes.

  • §1° – as deliberações serão tomadas com aprovação da maioria dos presentes. Em caso de empate, o voto de qualidade será dado pelo presidente da assembleia;
  • §2° – Cada associado terá direito a 01 (um) voto;
  • §3° – Para distituir Administradores, alterar estatuto e/ou dissolver a Associação, é exigido o vote concorde de dois terços (2/3) dos presentes à Assembleia geral especialmente convocada para este fim, não podendo deliberar em primeira convocação sem a maioria dos associados ou menos de 1/3 nas convocações seguintes

DO CONSELHO DELIBERATIVO

Art. 21 – O CONSELHO DELIBERATIVO (CD) é o órgão de deliberação e orientação superior da Entidade, cabendo-lhe precipuamente fixar os objetivos e políticas operacionais e administrativas e sua ação se exercerá pelo estabelecimento de diretrizes fundamentais e normas gerais de organização, operação e administração. O CD será formado por 15 membros e um máximo de 100 inscritos no MDV e por igual número de suplentes e dentre os titulares, serão indicados o Presidente e o Vice Presidente.

Paragrafo ùnico – Compete ao Conselho Deliberativo deliberar sobre:

  • reforma do Estatuto;
  • orçamento-programa e suas eventuais alterações;
  • planos anuais de custeio e política de investimento dos recursos administrados pela Instituição;
  • relatório anual e prestação de contas do exercício, após a devida apreciação do Conselho Fiscal;
  • alienação de bens imóveis, constituição de ônus ou direitos reais sobre os mesmos;
  • planos e programas, anuais e plurianuais, normas e critérios gerais e outros atos julgados necessários à administração da Instituição;
  • aprovação do regimento eleitoral, para composição dos Conselhos Deliberativo e Fiscal, mediante proposta da Diretoria Executiva;
  • autorização de investimentos;
  • extinção da Entidade e destinação do patrimônio vinculado;
  • julgar em instância superior os recursos interpostos contra os atos da Diretoria Executiva ou dos Diretores;
  • a nomeação e exoneração dos membros da Diretoria Executiva;
  • e deliberar sobre os casos omissos neste Estatuto e nos regulamentos.

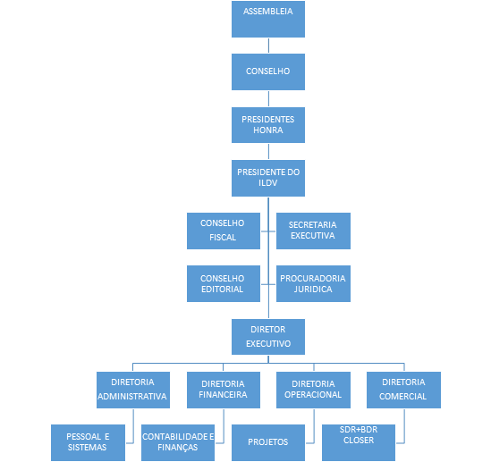
CAPITULO VII – DA DIRETORIA

Art. 22 – A Diretoria é composta pelos seguintes órgãos:

  • 1. Presidências de Honra;
  • 2. Presidencia
  • 3. Vice Presidência
  • 4. Conselho Fiscal;
  • 5. Secretária Executiva;
  • 6. Conselho Editorial;
  • 7. Procuradoria Jurídica;
  • 8. Diretor Executivo
  • 9. Diretoria Administrativa;
  • 10. Diretoria Financeira;
  • Tesouraria;
  • 11. Diretoria Operacional;
  • 12. Diretoria Comercial

Art. 23 – O mandato dos membros da diretoria será de 3 (três) anos.

Art. 24 – Compete ao Presidente de Honra:

  • I – Auxiliar o presidente no desempenho de suas funções;
  • II – Substituir o presidente em suas faltas e impedimentos;

Art. 25 – Compete ao Presidente:

  • I – Representar a associação ativa e passivamente, judicial e extrajudicialmente;
  • II – Movimentar as contas bancárias e assinar cheques juntamente com o tesoureiro;
  • III – Homologar a inscrição dos membros.

Art. 26 – Compete ao Conselho Fiscal
O Conselho Fiscal é o órgão de fiscalização das atividades da associação, nos seus aspectos contábil financeiro e administrativo e será constituído por 03 (três) membros, todos eleitos pela assembleia geral, com mandato de 01ano permitida a reeleição, ao qual compete:

  • I – Examinar os documentos contábeis, balancetes, balanços e relatórios anuais;
  • II – Apresentar parecer sobre movimento financeiro, denunciar erros e fraudes a Assembleia geral e sugerir medidas corretivas;
  • III – Fiscalizar os atos administrativos da diretoria.

Parágrafo único. – O conselho fiscal reunir-se-á, ordinariamente, uma vez por ano, e extraordinariamente, por solicitação, e terá um presidente escolhido entre seus membros.

Art. 27 – Compete à Secretaria Executiva:

  • I – Dirigir os expedientes;
  • II – Lavrar e subscrever as atas das reuniões da diretoria e da assembleia geral ordinária ou extraordinária e levar ao registro público quando necessário.
  • III – Organizar, coordenar e superintender todos os serviços da secretaria administrativa relativamente aos setores de pessoal, compras, almoxarife e serviços gerais.
  • IV – Registrar as atas nos órgãos competentes.

Art. 28 – Compete Conselho Editorial estabelecer as diretrizes de comunicação técnica visando produzir e ou aprovar conteúdos opinativos sobre a conjuntura nacional que sejam inseridos em qualquer meio escrito ou eletrônico do Portal do MDV especialmente o seu BLOG

Art. 29 – Compete à Procuradoria Jurídica promover a orientação jurídica aos demais membros da Diretoria.

Art. 30 – DIRETOR EXECUTIVO (CEO) – Compete ao Diretor Executivo a responsabilidade de executar as diretrizes propostas pelo conselho de Administração e Presidente do ILDV.

Art. 31 – Compete ao Diretor Administrativo a gestão das pessoas, materiais e demais contratos da organização.

Art. 32 – Compete à Diretoria Financeira, a fiscalização, registro e acompanhamento de todos os atos e fatos financeiros do Instituto. Contará com o auxílio de um Tesoureiro.
Compete ao Tesoureiro:

  • I – Ter sob sua guarda todos os valores em espécie;
  • II – Responder pelos serviços da tesouraria, contabilidade e patrimônio;
  • III – Arrecadar receitas e pagar despesas;
  • IV – Passar recibos;
  • V – Conferir orçamento anual;
  • VI – Elaborar balancetes, demonstrativos e balanços;
  • VII – Assinar cheques e outros documentos financeiros, juntamente com o presidente.
  • Parágrafo Único – A prestação de Contas deverá obedecer aos principios da Legalidade, Impessoabilidade, moralidade, públicidade, economicidade e da eficiência. Adotará práticas de gestões administrativas necessárias e suficientes para coibir a obtenção, de forma individual ou coletiva, de beneficios ou vantagens pessoais em decorrência da participação do respectivo processo decisório, dando-lhe publicidade por qualquer meio ificaz no encerramento do ano fiscal, ao relatório das atividades e das demonstrações financeiras da entidade, sendo levados ao término da gestão à Assembleia Geral para aprovação.

Art. 33 – Compete Diretor Operacional promover o contato com simpatizantes da causa liberal em 12 distritos da cidade, Região Metropolitana ou mesmo o Estado, cuja finalidade é construir “pontes” nestes locais de tal sorte que os objetivos do instituto estejam bem representados, e para tanto, deverá operacionalizar eventos como cursos, seminários, projetos de adesão e demais ações que levem ao crescimento dos ideais da entidade. As honrarias estarão sob suas responsabilidades.

Art. 34 – Compete à diretoria comercial a responsabilidade de viabilizar a expansão de apoiadores pessoas físicas e Jurídicas com vistas a monetizar o ILDV se utilizando dos profissionais de venda (SD, BDR e CLOSER)

CAPÍTULO IX – DAS DISPOSIÇÕES GERAIS E TRANSITÓRIAS

Art. 35 – O presente estatuto poderá ser alterado pela Assembleia Geral, desde que a proposta de alteração seja apresentada pela diretoria ou por 1/3 (um terço) dos associados em pleno gozo de seus direitos estatutários.

Art. 36 – A diretoria poderá criar regimento interno e normas para um bom funcionamento entidade.

Art. 37 – Fica eleito o Foro da Comarca de Florianópolis-SC, sede da associação, para dirimir questões oriundas ao presente estatuto com renúncia de qualquer outro, por mais privilegiado que seja.

Art. 38 – Das reuniões da diretoria e das assembleias serão lavradas as respectivas atas em livro próprio.

Art. 39 – Os casos omissos serão resolvidos, pela ordem, Pelo Presidente Executivo, Diretoria ou pela Assembleia Geral, aplicando-se as leis vigentes do País.

Art. 40 – O presente estatuto entrará em vigor na data de seu registro.

Florianópolis, 15 de Março de 2023
 
 I – Presidente: ADM Dilvo Vicente Tirloni
II – Vice – Presidente: Renato Hinig

III- Rode Anélia Martins OAB 12.735

INSTITUTO LIBERAL DIAS VELHO